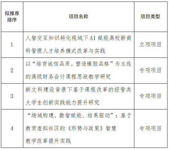
经管学院2025年青岛科技大学本科教学改革项目评审结果公示
根据教务处《关于开展2025年度校级本科教学改革研究项目和专项项目申报及2024年度项目结题工作的通知》的相关要求,学院开展了2025年度校级教改项目立项申报推荐工作,经专家评审,推荐名单如下,公示期3天,反馈电话88958952。
上一篇:经管学院2025年研究生导师指导能力提升项目申报公示
下一篇:【公示】经济与管理学院2025-2026学年国家助学金